Skip to main content


Ich hab ne Wand auf dem #Brückenaward * und will Werbung für das #Fediverse machen. Und DU kannst ein Teil davon sein!

Kommentiere unter diesen Post, was du Menschen, die sich interessiert die Wand ankucken, sagen willst. Was dir gefällt. Was sie wissen sollten, damit sie hierher kommen.

Regeln: Nur ein Post pro Person, maximal 500 Zeichen, nur Text. Ich drucke das dann mit eurem Profilnamen, Bild und Handle aus und hänge es auf.

* https://chaos.social/@Cheatha/115926723902227842

#SocialMedia #plzRT #diday #dut

Hey Mannheim! Am Samstag findet wieder das beste Umsonst-und-Drinnen-Festival statt:

Der Winteraward!

Ihr habt Bock auf klasse Leute, tolle Bands und unfassbar geile Visuals?

Kommt vorbei, mehr Infos hier: https://rheinneckar.events/events/b3f4c604-078b-43ec-8dd2-970c72227b0c

Und vergesst nicht @brueckenaward zu folgen! ;)

#musik #kostenlos #rheineckar #ludwigshafen #festival #event
Der Winteraward. Eine Band spielt auf einer Bühne mit Schlagzeug, Gitarre und Gesang. Vor der Bühne steht ein dicht gedrängtes Publikum. Die Bühne ist mit farbigem Licht und einer großflächigen Projektion im Hintergrund ausgeleuchtet.

This entry was edited (4 months ago)
kannst du für den metalhead.club Vllt sogar unser Poster drucken und aufhängen? Das wäre eine tolle Gelegenheit, Werbung für eine Instanz zu machen :)

Download ist hier: https://blog.650thz.de/posts/metalheadclub-poster/

Würde mich total freuen!
Mach ich! Habt ihr das auch in Tonersparend? ;) Vollflächig schwarz ist schon böse für den Drucker
>> @Tom :damnified:
>> kannst du für den metalhead.club Vllt sogar unser Poster drucken und aufhängen?

> @Cheatha
> Mach ich! Habt ihr das auch in Tonersparend?

Wann ist denn Abgabetermin?
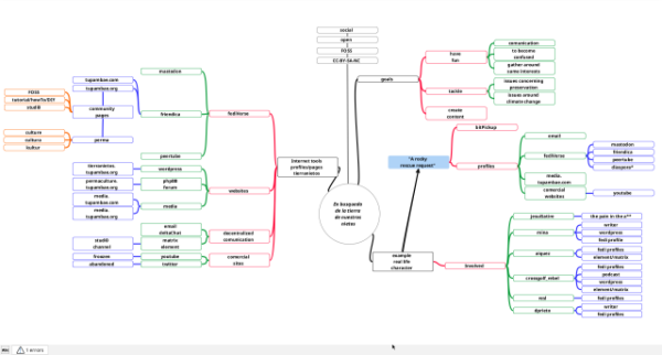
Denn wenn das so ist, dann hängen wir dir gleich noch ein Mindmap mit dran, als vernetztes Beispiel und indirekten Unterstützungsaufruf um unseren armen @mʕ•ﻌ•ʔm bitPickup bei seinem vergeblichen Versuch Die Erde unserer Enkel ( @la tierra de nuestros nietos ) zu retten unter die Arme zu greifen. Der macht nämlich, so wie's aussieht, langsam den Abgang ..

Aktuell existierendes, aus der Hüfte geclicktes Beispiel:


(friendica post, please visit the originating page in desktop to get a full glimpse)
// v.04
Link to previous versions of this proposal

Red the Bean wrote:

Interesting... I shall contribute 😈
..
I am confused


Mina is your friend wrote:

As long, as it is easy like that, I shall be the bouncer (patobica).
..
I am confused myself.


Daniel Prieto wrote:

I must confess that this thread is quite confusing for me too.
..
Some mushroom experience got me here. I kinda guessed...


bitPickup wrote:

That's good!


sinmisterios wrote:

.. sigo porque el proyecto tierranietos me parece interesante ..



Esquema del proyecto "En búsqueda de la tierra de nuestros nietos". Esta nueva versión redujo los detalles del mapa mental inicial, apartando aspectos en mapas secundarios. Ademas ajunto un pantallazo de una cita de un discurso que dio José Pepe Mujica en la reunión Rio20 como presidente de la República Oriental del Uruguay.


Trying to drag others into this we mentioned:
@aiquez who had joined forces in the first @studi0 project #fallVonMerz and re-shared the first version of this post already.
@crossgolf_rebel - kostenlose Kwalitätsposts, a decade long contact out here in the fedi, kinda reference, who does audio recordings and has experiences with podcasts publishing on funkWhale. He fav'ed the first version of this post and added a thinking face to it.
@Mina became the self-proclaimed patovica bouncer, a contact that owns all three involved languages (spanisch/german/englisch), has apparently real life knowledge of the region down here (or there, or anywhere), and claims to see everything.
@Rachel E. S. Lösche, a confused squirrel.
@Daniel Prieto, a quiet confused local interested in mushrooms.
@sinmisteros@mastodon.uy, a local somhow intrested to know about the tierraNietos project from here mastodon APP on her celphone.



As a means of tools, besides ourselves and our very own skills, we do have:

fediVerse profileseach and every ones profile(s)
peerTube profileshere and there and everywhere
media pages the subdomain concept as exemplified in the fallVonMerz project
podcast instances tupambae dot.org and dot.com
phpBB permacultureforumThe Permacultureforum added actually forum and image sections related to aspects that came up in this thread and that actually were overdue.
Chat and audio or video tools | element/matrix matrix channels
the tupambae principlesas defined in Impressum and TOS
common ground | CC-BY-SA-NC
Terms of Service
unknown
contain lot's of small written rules
change every day
depend on the country you are posting from and the country you are posting to
can't be breached until declared in the very moment
Rules
be kind to each other
do not intent to be rude
do not intent to be hurtful
try not to suppose



To begin with, this sounds like a lot, what do you people think?

layout consideration to work onAs a howTo proposal, let's try to make this post a comprehensive communication about a project. Instead of adding a eternal list of comments, let's try o edit and reedit our comments here so we keep this kinda compact and tidy. We can even come up with posting links to new conversation strings on specific topics or off-topic conversations.

Let's play and reinvent another wheel!

Mention of the permaculture communityTo reach more people that are involved in the underlying goal which is to preserve and evolve the earth of our grand children, creating a permanent human culture based on principals that enable in the first place a permanent agricultural development we tchoose to involve the @permaCulture friendica foum page.
(please feel free to reshare, spread and comment)

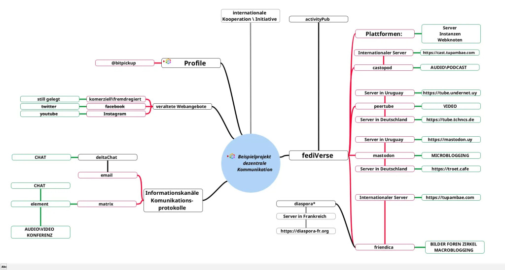
Mindmap of the v03 of the ongoing studi0 project "A rocky rescue request". Several branches and details are visble.
This entry was edited (4 months ago)
1\3
🧵

Update, grob 5 hs spaeter (?)

Also hier eine erste, nennen wir es mal zielgerichtete Überarbeitung und Übersetzung auf Basis der Ursprungsidee @Cheatha.

feedback?

CC:
@mina
Bild 1 eines vorlaeufigen Mindmap Schemas fuer den bevorstehende fediShowOff.
🧵
3\3

Da koennen und sollten jetzt noch in etwa eine trillionen Pfeile, Verbindnungen, Logos, Symbole und sonstiges eingefuegt werden.

Was zu sehen ist sind in etwa die Grundstruktur, eventuell koennte\muesste auch noch ein viertes Schema erstellt werden das dann into deep der Kommunikation zwischen den beiden Hauptprofilen und den verschiedenen Plattfrormen geht.

Die Neuronen auf dieser Seite brauchen jetzt aber erst mal einen zwangsweisen mehrstuendigen powernap ..

@Cheatha @mina
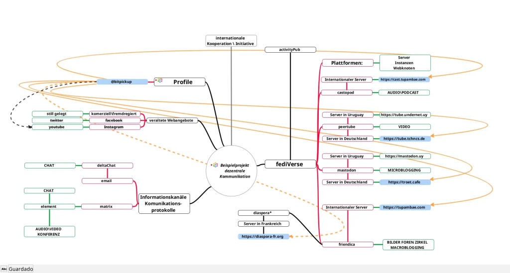
Bild 3 eines vorlaeufigen Mindmap Schemas fuer den bevorstehende fediShowOff.
Das außergewöhnliche am #fediVerse ist @Cheatha, das es die Kapazität besitzt dir ein ums andere mal die Mind weg zu blowen.

Irgendwie kombiniert es semingless dezentral, verknüpft Blickwinkel mit Winkelblicken. Es erschafft am laufenden Band Ansichten die indirekt fast schon zwangsläufige Kreativität erzeugen.

Und damit nicht genug!
In Wirklichkeit ist es noch viel schlimmer
.

Die Diversität seiner international verzweigten #häckerSzene mit ihrem anarchistischen Charme produzieret einfach immer wieder neue Gedanken welche deine Lebenszeit in faszinierenden creative outbursts verschwenden.
🤷

@studi0 @Universität Kassel

CC:
@Claus von Wagner

(sry volks, #altTexte werden Nachgereicht)